一、设备的布置要求
1,设备选型应符合的要求
(1)与其他子系统集成的要求。
(2)信号传输条件的限制对传输方式的要求。
(3)安全管理要求和设备的防护能力要求。
(3)安全管理要求和设备的防护能力要求。
(4)防护对象的风险等级、防护级别、现场的实际情况、通行流量等要求。
(5)出入目标的数量及出入口数量对系统容量的要求(6)对管理/控制部分的控制能力、保密性的要求。
2,设备的设置应符合的要求
(1)采用非编码信号控制和/或驱动执行部分的管理与控制设备,必须设置于该出入口的对应受控区、同级别受控区或高级别受控区内。
(2)识读装置的设置应便于目标的识读操作。
(2)识读装置的设置应便于目标的识读操作。
二、常用识读设备的选择
常用识读设备选型主要可以分为编码识读设备和人体生物特征识读设备,常用识读设备的选型主要应注意以下几个方面。
(1)所选用的识读设备,其误识率、拒认率、识别速度等指标应满足实际应用的安全与管理要求。
(2)当采用的识读设备,其人体生物特征信息存储在目标携带的介质内时,应考虑该介质如被伪造而带来的安全性影响。
(3)当识读设备采用1:1对比模式时,需编码识读方式辅助操作,识别速度及误识率的综合指标不随目标数多少而变化。
(4)当采用的识读设备,其人体生物特征信息的存储单元位于防护面时,应考虑该设备被非法拆除时数据的安全性。
(5)当识读设备采用1:N对比模式时,不需由编码识读方式辅助操作,当目标数多时识别速度及误识率的综合指标会下降。
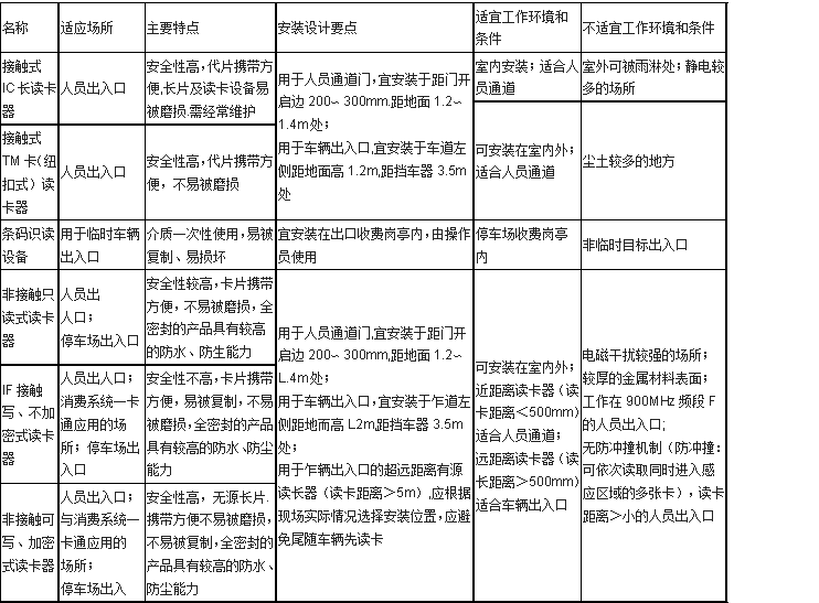
常用编码识读设备的选型宜符合表12-2的要求
表12-2常用编码识读设备选型要求
表12-2常用编码识读设备选型要求

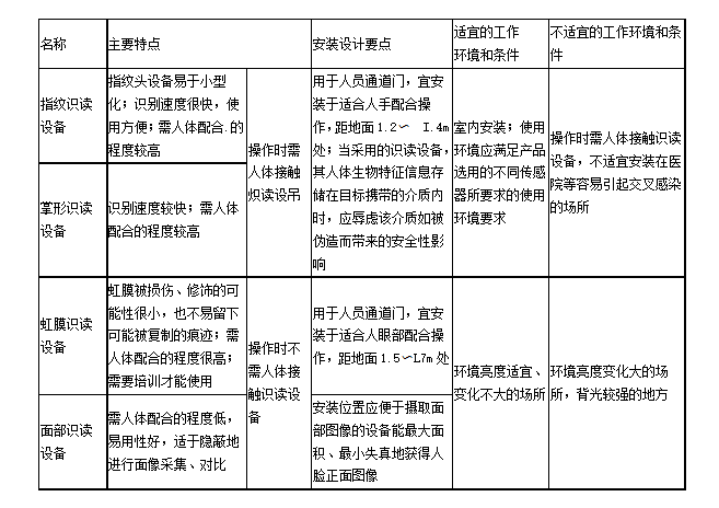
常用人体生物特征识读设备的选型宜符合表12-3的要求
表12-3 常用人体生物特征识读设备选型要求

常用执行设备的选型宜符合表12-4
表12-4 常用执行设备选型要求

