—、火灾自动报警及消防联动布线要求
I. 布线一般要求
(1) 火灾报警系统和消防设备的传输线应采用铜心绝缘导线或铜心电缆,推荐采用NH氧化镁防火电缆、耐火电缆或ZR阻燃型电线电缆等产品.这些缆线的电压等级应不低于交流250V,芯线的最小截面通常应符合表8-2的要求:
表8-2 火灾自动报警系统用导线最小截面
| 类别 | 芯线最小截面/mm² | 备注 |
| 穿管敷设的绝缘导线 | 1.00 | |
| 线槽内敷设的绝缘导线 | 0.75 | |
| 多芯电缆 | 0.50 | |
| 由探测器到区域报警器 | 0.75 | 多股铜心耐热线 |
| 由区域报警器到集中报警器 | 1.00 | 单股铜心线 |
| 水流指示器控制线 | 1.00 | |
| 湿式报警阀及信号阀 | 1.00 | |
| 排烟防火电源线 | 1.50 | 控制绶>1.00mm² |
| 电动卷帘门电源线 | 2.50 | 控制线>1.50mm² |
| 消火栓控制按钮线 | 1.50 |
(2) 系统布线采取必要的防火耐热措施,有较强的抵御火灾能力,即使在火灾十分严重的情况下,仍能保证消防系统安全可靠地工作。
防火配线是指由于火灾影响室内温度高达840℃时,仍能使线路在30min内可靠供电耐热配线是指由于火灾影响室内温度高达380ºc时,仍能使线路在15min内可靠供电.无论是防火配线还是耐热配线,都必须采取合适的措施。
1)在电缆井内敷设有非延燃性绝缘和护套的导线、电缆时,可不穿管保护,对消防电气线路所经过的建筑物基础、顶棚、墙壁、地板等处均应采用阻燃性能良好的建筑材料和建筑装饰材料。
2) 电缆井、管道井、排烟道、排气道以及垃圾道等竖向管道,其内壁应为耐火极限不低于lh的非燃烧体,并且内壁上的检查门应采用丙级防火门。
3) 用于消防控制、消防通信、火灾报警,以及用于消防设备的传输线路,均应采取穿管保护。
4) 金属管、PVC(聚氯乙烯)硬质或半硬质塑料管和封闭式线槽等都得到了广泛应用
然而,传输线路穿管敷设或暗敷于非延燃的建筑结构内时,其保护层厚度应不小于30mmo当必须采取明敷时,应在线管外采用硅酸钙筒(壁厚25mm)或用石棉、玻璃纤维隔热筒(壁厚25mm)加以保护。
(3) 为满足防火耐热要求,对金属管端头接线应保留一定余量;配管中途接线盒应不埋设在易于燃烧部位,且盒盖应加套石棉布等耐热材料。
2. 布线注意要点
以上均为建筑消防系统布线的防火耐热措施,除此之外,消防系统室内布线还应遵照有关消防法规规定。消防系统室内布线还应做到以下几点:
(1) 建筑物内如只有一个电缆井(无强电与弱电井之分),则消防系统弱电部分线路与强电部分线路应分别设置于同一竖井的两侧。
(2) 火灾探测器的传输线路应选择不同颜色的绝缘导线,同一工程中相同线别的绝缘导线颜色要一致,接线端子要设不同标号。
(3) 建筑物内不同防火分区的横向敷设的消防系统传输线路,如采用穿管敷设,不应穿于同一根管内。
(4)绝缘导线或电缆穿管敷设时,所占总面积应不超过管内截面积的40%,穿于线槽的绝缘导线或电缆总面积应不大于线槽截面积的60%。
(5)不同系统、不同电压、不同电流类别的线路应不穿于同一根管内或线槽内的同一槽孔内。
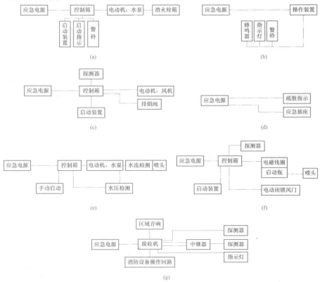
消防系统的防火耐热布线如图8-24所示。

图8-24 建筑消防系统防火耐热布线示意图
(a)消火栓灭火系统;(b)声、光报警装置;(c)防排烟系统;(d)疏散诱导及应急插座装置;(e)自动水喷淋灭火系统;
(f)自动气全喷洒灭火系统:(g)火灾自动报警系统
注:为防火线;为耐热线:为一般线
注:为防火线;为耐热线:为一般线
二、火灾自动报警及消防联动系统的配线
1. 联动系统控制线
总线联动系统选用RVS双色双绞线,多线联动系统选用RVV电缆线,其余用BVR或BV线。
2. 通信总线
通信总线是指主机与从机之间的连接总线,或者主机一从机到显示器之间的连接总线.通信总线采用双色多绞多股塑料屏蔽导线,型号为RVVP-2xl.5mm²,距离短(<500m)时可用2x1.0mm²。
3. 电源电线
电源电线是指主机或从机对编址控制模块和显示器提供的DC24V电源线,电源电线采用双色多股塑料软线,型号为RVS-2x1.5mm²。
4. 回路总线
回路总线是指主机到各编址单元之间的联动总线导线规格为RVS-2xl.5m²双色双绞多股塑料软线要求回路电阻小于40Ω,是指从机器到最远编址单元的环线电阻值(两根导线)。
三、火灾自动报警及消防联动系统管线的安装要点
(1) 布线使用的非金属管材、线槽及其附件应采用不燃或非延燃性材料制成。
(2) 消防电梯配电线路应采用耐火电缆或氧化镁防火电缆。
(3) 建筑物各楼层带双电源切换的配电箱至防火卷帘的电源应采用耐火电缆。
(4) 火灾应急照明线路、消防广播通信应采用穿金属管保护电线,井暗敷于不燃结构内,且保护层厚度不小于30mm,或采用耐火型电缆明敷于吊顶内。
(5) 管线经过建筑物的变形缝(包括沉降缝、伸缩缝、抗震缝等)处,应采用以下措施:
① 连接缆线及跨接地线均应呈悬垂状且有余量。
② 工作接地线应采用铜心绝缘导线或电缆,不得利用镀锌届铁或金属软管。
③ 一个接线盒,两端应开长孔(孔宜径大于保护管外径2倍以上),变形缝的另一侧管线通过此孔伸入接线盒处。
④ 管线经过建筑物的变形缝处,宜用两个接线盒分别设置在变形缝两侧。
(6) 消火栓泵、喷淋泵电动机配电线路宜选用穿金属管并埋设在非燃烧体结构内的电线,或选用耐火电缆敷设在耐火型电缆桥架,或选用氧化镁防火型电缆。
(7) 火灾自动报警系统报警线路应采用穿金属管、阻燃型硬制塑料管或封闭式线槽保护。消防控制、通信和警报线路在暗敷时宜采用阻燃型电线穿保护管敷设在不燃结构层内(保护层厚度3cm)。控制线路与报警线路合用明敷时应穿金属管并喷涂防火涂料,其线采用氧化镁防火电缆:总线制系统的布线,宜采用电缆敷设在耐火电缆桥架内,有条件的可选用铜皮防火电缆。
四、火灾自动报警及消防联动系统安装注意事项
管线安装时,还应注意如下几点:
(1) 不同系统、不同电压、不同电流类别的线路,应穿于不同的管内或线槽的不同槽孔内。
(2) 同一工程中相同线别的绝缘导线颜色应一致,导线的接头应在接线盒内焊接,或用端子连接,接线端子应有标号。
(3) 存在下列情况时,应在便于接线处装设接线盒。
1) 管子长度每超过20m,有两个弯曲时。
2) 管子长度每超过30m,有一个弯曲时。
3) 管子长度每超过45m,无弯曲时。
4) 管子长度每超过12m,有三个弯曲时。
(4) 敷设在多尘和潮湿场所管路的管口和管子连接处,均应做密封处理。
(5) 管子入盒时,盒外侧应套锁母,内侧应装护口。在吊顶内敷设时,盒的内外侧均应套锁母。
(6) 线槽的直线段应每隔1.0〜1.5m设置吊点或支点,在线槽接头处、距接线盒0.2m处及线槽走向改变或转角处亦应设吊点或支点,吊装线槽的吊杆直径应大于6mm。